Instance Verification Kit (IVK)
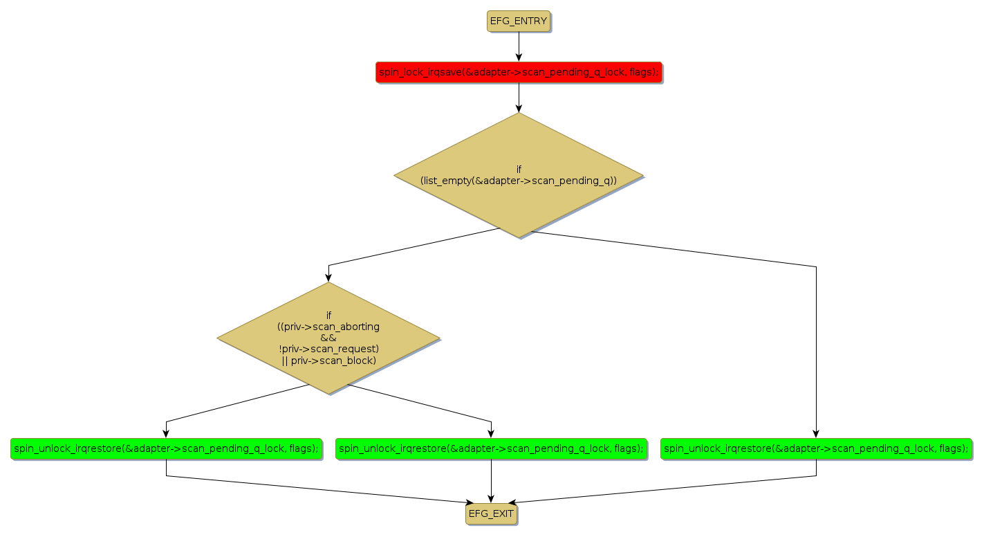
spin lock @ [52952+56+/linux-3.19-rc1/drivers/net/wireless/mwifiex/scan.c]
Instance Signature: scan_pending_q_lock
|
The Matching Pair Graph:
|
|
Function Name
|
Control Flow Graph (CFG)
|
Events Flow Graph (EFG)
|
Source Correspondence
|
|
mwifiex_check_next_scan_command
|
|
|
[52770+31+/linux-3.19-rc1/drivers/net/wireless/mwifiex/scan.c]
|